Interactive Exhibit 

About

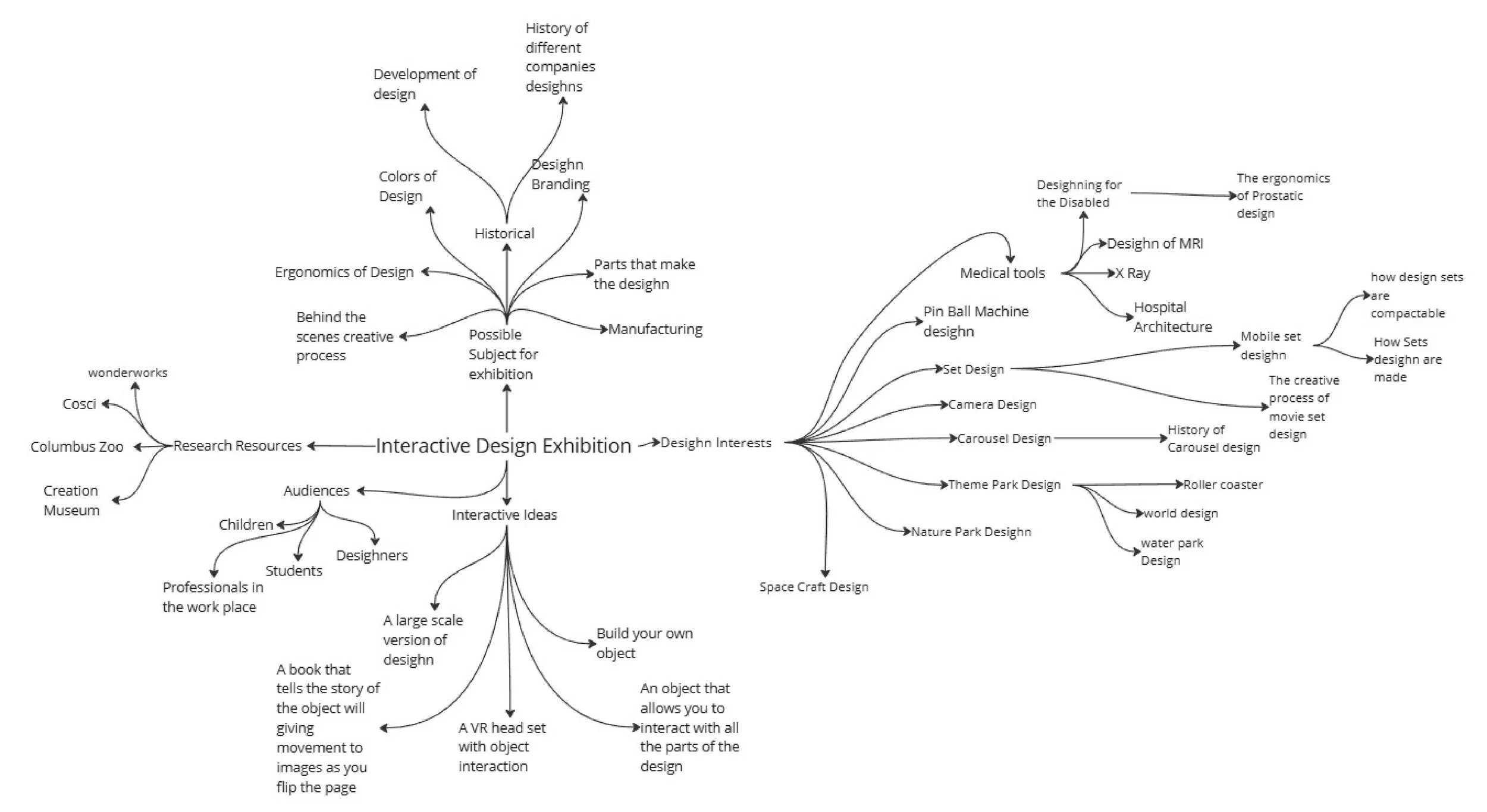
The main emphasis of this project was to create a interactive museum exhibit that focused how unique objects are made. Each team member made their own exhibit to place in the room. My Specific exhibit focuses on the making of the carousel horse. This exhibit includes wayfinding in the museum as well as extra elements in addition to our individual exhibit displays.

Project Goals

1) Work with your groups to figure out a unified themed exhibit space

2) Portray technical feasibility and manufacturability quality

3) Understand the flow of the assigned room

4) Understand human scale of both children and Adults

5) Understand how the exhibit will be taught through Interactive elements.

Role: Carousel Exhibit Designer

Project Start date: Jan 1 2025

Project Finish date Feb 1 2025

Our Story

Every decision we make is shaped by a clear sense of purpose. Our journey has been anything but ordinary. Through every step, we've focused on staying true to our values and making space for thoughtful, lasting work.

A mood board helps define the visual and emotional direction of a carousel exhibit early in the design process. It ensures cohesion between colors, textures, and imagery while keeping the overall theme consistent as the design develops.

VR Model 

Every decision we make is shaped by a clear sense of purpose. Our journey has been anything but ordinary. Through every step, we've focused on staying true to our values and making space for thoughtful, lasting work.

Procreate Process

I used SketchUp to extract layers from my file and then created and dramatized the setting in Procreate.